Vu Meter Analog Schaltplan
- im Elektroforum - - Elektronik und Elektro. Wörterbuch für Englisch-Deutsch und andere Sprachen dictcc möchte es seinen Benutzern ermöglichen ihr Wissen mit anderen zu teilen.
Hier sollte eine Beschreibung angezeigt werden diese Seite lässt dies jedoch nicht zu.
 
 					. Forum Themen Beiträge Letzter Beitrag. Herzlich willkommen im Forum für Elektro und Elektronik. Guten Tag lieber Besucher.
Wenn eine bestimmte Englisch-Deutsch-Übersetzung noch nicht im Wörterbuch enthalten ist kann.
 		 		 		
 	A Simple Passive Logarithmic Vu Meter 	
 		 		 		
 	Vu Meter Circuit Meter Counter Circuits Next Gr 	
 		 		 		
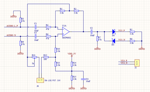
 	Simple Analog Vu Meter Driver Diyaudio 	
 		 		 		
 	Retro Analog Audio Vu Meter From Scratch 7 Steps With Pictures Instructables 	
 		 		 		
 	Analog Vu Meter In Power Amplifier Page 2 Diyaudio 	
Comments
Post a Comment